简介:

telegram AI全自动翻译客服机器人源码/带视频搭建教程

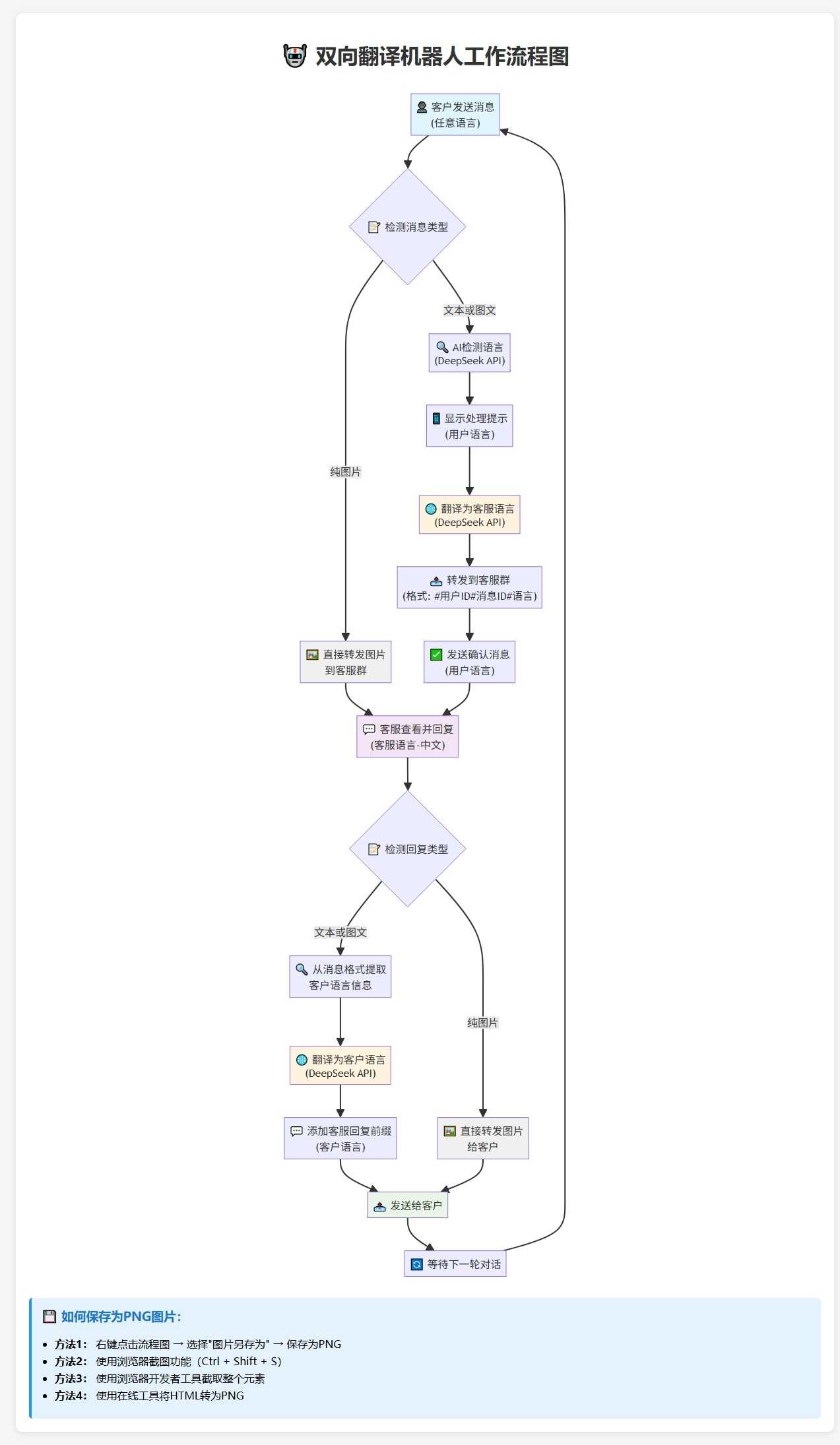
功能说明:

1.双向功能,这个不用说
2.将客户消息翻译为客服配置的指定语言,不管客户消息是哪个国家的语言,只要是Deepseek能识别的语言都可以。
3.将客户发送的消息翻译为符合客户国家口语习惯的语言

图片:

Telegram AI全自动翻译客服机器人源码/带视频搭建教程

Telegram AI全自动翻译客服机器人源码/带视频搭建教程

Telegram AI全自动翻译客服机器人源码/带视频搭建教程

付费内容
售价:5 积分
开通终身源码通或更高级的会员可免费查看该内容

登录注册购买

免费下载: [打开微信]->[扫描右侧二维码]->关注[搜库资源网] 输入"108161" 免费获取提取码

每个用户每天可免费下载一个资源(会员不限)

声明:搜库资源网所有作品均是网上搜集或用户自行上传提供,搜库资源网不拥有此资源素材图片的版权,任何涉及商业盈利目的均不得使用!本站所有作品仅供网友免费下载学习交流使用,本站将不对任何资源负法律责任。如有侵犯您的版权,请及时发邮件联系我们【3129205553@qq.com】,我们将尽快处理。

未经允许不得转载! 作者:admin,转载或复制请以超链接形式并注明出处搜库资源网

原文地址:《Telegram AI全自动翻译客服机器人源码/带视频搭建教程》发布于:2025-12-23

发表评论

快捷回复: 表情:
评论列表 (暂无评论,758人围观)

还没有评论,来说两句吧...